Module
health-engine® Module, mit denen die Einzelverfahren der Akteure zu einer Gesamtheit orchestriert werden.
Seit 2002 steigern wir die Qualität im Gesundheitswesen mit digitalen Gesamtlösungen. Somit können bei der Digitalisierung der Prozesse einfach innovative neue Lösungen eingebunden werden, die bisher mit grossem Aufwand einzeln integriert werden mussten. Die Umsetzung kann in grossen oder kleinen Schritten passieren, so dass rasch ein Nutzen für die Anwender entsteht.
Medizinisches Centers
Labor CenterDICOM CenterMedication CenterVideo CenterMedizinische Module
Order Entry/Digitale LeistungsanforderungIHE MPI (Master Patient Index)IHE Affinity DomainWeisungen & QualitätsmanagementArztbriefschreibung/BerichtschreibungStudien, ForschungPortale
ti–e PortalweltSprechstundePlusTelematikinfrastruktur, ePA, KIMAdministrative Module
ART (Anfrage und Rückweisungs Tool)MD Akte (Medizinische Dienste)Gemeinsam mit unseren Lösungspartnern haben wir ein Ökosystem verknüpfter Lösungen aufgebaut. Die Integration ist dabei über die, von uns entwickelte, health-engine® als zentrales Element gegeben.
Aus diesem stetig wachsenden Angebot standardisierter Module setzen wir Ihre individuelle Lösung zusammen. Wir passen Ihre bestehende IT-Infrastruktur ohne grossen Aufwand an sich ändernde Rahmenbedingungen an.
Unten sind die verschiedensten Module und Funktionalitäten diese wir erstellt haben als Beispiel aufgelistet und die herausgehobenen im Detail beschrieben.
Wir freuen uns, mit Ihnen in Kontakt zu treten und den nutzenstiftenden Einsatz in ihrem Haus zu besprechen.
Labor Center
Labor Center konsolidiert alle Laborwerte fallbezogen und patientenbezogen in einer gemeinsamen Darstellung.
Unterschiedliche Labors und Kliniken stellen eine Vielzahl von nicht konsolidierten Daten und Werten zur Verfügung. Labor Center konsolidiert sie fallbezogen und patientenbezogen in einer gemeinsamen tabellarischen Darstellung. Werte, die über oder unter der Norm liegen, können mit individuellen Farben ausgezeichnet werden.
Der Vorteil vom Labor Center liegt nicht nur in der gemeinsamen Darstellung von Daten und Werten aus unterschiedlichen Quellen, sondern auch in der zusätzlichen Möglichkeit, diese in Graphen abzubilden. Damit werden Entwicklungen und Trend-Wenden auf einen Blick sichtbar.
Diese neue Art der Verfügbarkeit erhöht Geschwindigkeit und Präzision von Ableitungen der erhobenen Laborwerte. Wie alle Module von health-engine® erfordert auch Labor Center keine Neuprogrammierung und lässt sich als zusätzlichen Bereich auf Patientenebene in kurzer Zeit aufsetzen.
Bedarf bei Spitäler
- Konsolidierte Sicht der Laborwerte von unterschiedlichen Quellen
- Tabellarische Darstellung
- Grafische Darstellung
- Überblick über die Geschichte
- Individualisierte Sichten
- Warnungen bei Werten ausserhalb der Referenzwerte

Grafische Darstellung
Optional können die Werte grafisch dargestellt werden:
- Darstellung einer Grafik der einzelnen Werte
- über die Zeit Scrollen
- über die Zeit Zoomen
- Grafisches anzeigen von einem „grünen Bereich“ welcher vom Kunden definiert wird
1/1 Beispielansicht Tabellarische Laborwertdarstellung - Notizen
DICOM Center
HTML5 Viewer, VNA – Ablage, schneller Zugriff und gesetzliche Archivierung für alle DICOM-Bilder.
Das DICOM Center schafft die Möglichkeit, sämtliche Bilddaten in einem einzigen System zentral abzulegen. Via das zentrale elektronische Patientendossier vonhealth-engine® ist der Zugriff auf die Bilddaten für alle Mitarbeitenden mit entsprechender Berechtigung möglich.
health-engine® stellt alle nötigen Komponenten bereit, um dieses Ziel zu erreichen. Der DICOMKnoten koppelt alle Modalitäten und PACS-Systeme bidirektional, unabhängig vom Hersteller. Das VNA (Vendor neutral Archive) sorgt für die Ablage im Patienten- und Fallkontext, den schnellen Zugriff und gewährleistet die gesetzliche Archivierung. Über den schnellen HTML5-Viewer können alle Bilder, Serien und Studien in voller Auflösung dargestellt werden.
Die Umsetzung des EPDG zwingt die Spitäler auch DICOM-Bilder zur Verfügung zu stellen. Das DICOM Center verfügt über alle Schnittstellen und Funktionalitäten um dem EPDG gerecht zu werden.
Facts
- Ablage für alle Dicom Bilder
- WADO-Service
- WADO Viewer für browser-basierte Anzeige, keine Installation;
- Röntgenbilder, MRI, CT, ...
- VNA (Vendor neutral archive)
- DICOM-Knoten mit Store, Retrieve, Storage Commitment;
- DICOM IHE IOCM
- XDS-I.b-konform (EPDG)
- EPD-Repository
- EPD Image Document Consumer
1/2 Beispielansicht schnelle DICOM Preview
in zusammenarbeit mit

Medication Center
Patienten bezogenes Medikationsdossier – Die aktuelle Medikation, sowie die Medikationshistorie werden vom patientenbezogenen Medikationsdossier vollständig abgebildet.
Eine Arzneimitteltherapie betrifft nicht nur den Patienten, sondern alle involvierten Leistungserbringer. Nur wenn alle Beteiligten den aktuellen Medikationsplan des Patienten kennen, können richtige Entscheidungen im Rahmen der Therapie getroffen werden. Eine Grundvoraussetzung für ein Medikations- dossier ist ein universales Datenmodell für Medikation und Medikationshistorie.
Die Umsetzung des EDPG zwingt Spitäler und Pflegeheime behandlungsrelevante Informationen, d.h. auch Medikationsdaten, zur Verfügung zu stellen. Der Austausch von Medikationsdaten zwischen den Leistungserbringern und Institutionen erfolgt nach dem HL7-Standard und konform zu den Vorgaben von eHealth Suisse. Aus dem Medikationsdossier müssen sich die fünf Dokumente erzeugen lassen: eMedicationTreatmentPlan, eRezept, eAbgabe, eMedicationComment und eCurrentMedication.
Bedarf bei Spitäler
- Automatische Übernahme der aktuellen Medikation des Patienten bei Spitaleintritt sowie Bereitstellung der Informationen zur Austrittsmedikation an die nachgelagerten Leistungserbringer bzw. Gesundheitsfachpersonen
- Medikationsdossier zur Konsolidierung der patientenbezogenen Medikamenteninformationen zwischen den Systemen und Abteilungen bzw. Standorten
- Steuerung der Kosten und Materialflüsse im Spital durch Verfügbarkeit der patientenbezogenen Daten in Echtzeit
Video Center
Webbasierter Zugriff auf Videos – Unterschiedlichstes Videomaterial wird vollautomatisch über HTML5 User Interfaces auf PC und mobilen Geräten schnell und unkompliziert bereitgestellt.
Die Anzahl von Videoaufzeichnungen steigt rasant (z.B. OP-Aufzeichnungen, Endoskopien, Sonographien). Dies führt zu einer starken Zunahme von unterschiedlichstem Material. Die Videos müssen mit viel Aufwand in ein einheit- liches und allgemein lesbares Format transkodiert werden. Aufgrund des in aller Regel grossen Zeitdrucks sollte diese Umwandlung effizient und reibungslos vonstattengehen. Exakt hier setzt das Video Center an.
Über diverse Schnittstellen werden die Videos der unterschiedlichsten Aufzeichnungsgeräte importiert.
Facts
- Ablage für alle Arten von Videos;
- Automatische Konvertierung auf H.264;
- Schnelles Video Streaming, kein Download;
- Streaming mit schmalen Bandbreiten und maximaler Auflösung;
- Viewing Komponente für jeden Browser;
- Viewer ist als Komponente in Applikationen und Websites integrierbar;
- Berechtigungssteuerung auf jedes einzelne Video.
Video Streaming
Das health-engine® Streaming ist ein Datenübertragungsverfahren, bei dem die Daten bereits während der Übertragung angesehen oder angehört werden können und nicht erst nach der vollständigen Übertragung der Daten. Es gibt damit keine Wartezeiten bei der Anzeige und es kann schnell vorwärts und rückwärts gespult werden.
1/1 Beispielansicht schnelles Video Streaming
Order Entry/Digitale Leistungsanforderung
Order Entry/Digitale Leistungsanforderung ist eine wichtige Basis für Effizienz und Wirtschaftlichkeit im Krankenhaus.
Das Problem:
Da in den Abteilungen spezielle Systeme für die Auftragsplanung und Durchführung eingesetzt werden, fehlt in der Regel ein Überblick über alle Aufträge zu einem Patienten. Dies erschwert die Abrechnung und das Verhindern doppelter Aufträge. Zudem müssen die Aufträge häufig in diesen Primärsystemen direkt erfasst werden, was hohen Ausbildungsaufwand edeutet.
Die Lösung:
Das Modul Order Entry der health-engine® bietet eine zentrale und umfassende Lösung für alle Arten von Aufträgen. Mit dem Modul Order Entry schließt health-engine® eine Optimierungslücke im stationsübergreifenden Workflow. Bisherige im KIS eingebaute Komponenten, werden im Order Entry neu strukturiert und für verschiedene Anwendergruppen in den entsprechenden Systemen verfügbar gemacht.
Der Nutzen:
Order Entry / die Digitale Leistungsanforderung wird vereinfacht, umfassend und transparenter. Dadurch werden Mitarbeiter entlastet und Arbeitsabläufe beschleunigt. Ferner wird das Verhindern von Doppelbuchungen erleichtert, die korrekte Leistungsabrechnung nterstützt und der Durchblick beim Controlling erhöht.
Für Deutschland: Order Entry erfüllt die Anforderungen des Fördertatbestands 6 laut KHZG
health-engine® bietet eine zentrale Lösung für alle Arten von Aufträgen.
Auftragsarten
- Radiologie
- Konsil
- Diagnostik
- Labor
- Patiententransport
- Blutprodukte
- Therapien intern
- Tumorkonferenzen
- Pflegekonsil
- Gipszimmer
- Sprechstundenauftrag
- OP-Anmeldung und weitere...
Überblick über die Aufträge
health-engine® bietet eigene Auftragsprozesse pro Auftragsart mit der Möglichkeit von Unterauftragsarten. Ob ein Auftrag über eine Schnittstelle, über eine URL oder einfach nur per E-Mail oder Ausdruck erfasst wird, entscheiden die Kunden.
Updates zu Aufträgen können bidirektional vonhealth-engine® oder vom Auftragssystem erfasst werden. Aufträge können je nach System über die Oberfläche einfach storniert werden. Befunde, Labordaten, DICOM-Objekte und weitere auftragsbezogene Daten, Befehle und Funktionen können von health-engine® empfangen, mit dem Auftrag verlinkt und auf der Oberfläche übersichtlich dargestellt werden.
Auftragserfassung
Aufträge werden über einheitliche webbasierte Masken erfasst, die auch in Fremdapplikationen eingeblendet werden können. health-engine® behält dabei den Überblick über die Aufträge, den Status dieser Aufträge und die zugehörigenstrukturierten und unstrukturieten Resultate, wie Werte, Berichte, Bilder, usw
Kommunikation
Die Kommunikation mit den Primärsystemen geschieht über standardisierte oder auch proprietäre Schnittstellen.
Einbettung in Dritt-Applikationen
Das Order Entry Modul der health-engine® ist als HTML5-Komponente aufgebaut. HTML5-Komponenten können in Dritt-Applikationen (z.B. KIS, KAS, etc. eingebunden werden)
1/1 Order Entry einbettung in Dritt-Applikationen
IHE MPI (Master Patient Index)
Der Master Patient Index (MPI) ist ein Anwendungssystem zur Verwaltung von Patientenidentitäten.
MPI Beschreibung
Dabei hält der MPI Einrichtungs- und/oder Anwendungssystem-interne Patientenidentifikationsdaten verschiedener (dezentraler) Systeme in einer Datenbank unter einer eindeutigen Kennung (globale ID) vor. Er ermöglicht die Verknüpfung von Patientendaten und Duplikaten, die in den verschiedenen Anwendungssystemen erfasst werden, sodass eine eindeutige, systemübergreifende Identifizierung von Patienten ermöglicht wird.
Für die Anbindung von weiteren patientenführenden Systemen etabliert sich ein MPI als zentrale Komponente zur Verwaltung der Patientenidentitäten, um über Systeme und Einrichtungen hinweg ein zentrales Patientenmanagement abbilden zu können
MPI Funktion
Der MPI bewertet die Ähnlichkeit der Patienten-Stammdaten in den unterschiedlichen Systemen. Über Definition von Schwellwerten kann geregelt werden, ab welchem Schwellwert eine Verknüpfung automatisiert erfolgt (oberhalb des oberen Schwellwertes) oder innerhalb welcher Spanne (unterer und oberer Schwellwert) es sich um einen potenziellen Verknüpfungskandidaten handelt. Dieser Fall benötigt ein Manuelles Clearing einer hausinternen Clearingorganisation, die eng mit der Patientenadministration der beteiligten Einrichtungen zusammenarbeitet.
Die Oberfläche ist flexibel gestaltet, sodass beliebige Informationen angezeigt werden können, wie beispielsweise Dubletten innerhalb der Stammdaten-Domain oder Berechtigungen.
Die integrierte Workflow Engine ermöglicht Kunden, individuelle Prozesse in Abhängigkeit der Verknüpfungs-Ergebnisse zu erstellen, die dann automatisiert ablaufen.
Der MPI stellt für die Anbindung von Systemen unterschiedliche Schnittstellen bereit und unterstützt sowohl proprietäre Datenformate als auch standardisierte Formate (HL7, IHE).
Der Funktionsumfang umfasst die präventive Überwachung aller Schnittstellen, samt Möglichkeit eines Email-Alerts bei Ausfall oder Nicht -Erreichbarkeit. Überwachungszeitraum und Prüfintervall sind dabei vom Kunden definierbar.
Funktionale Highlights
- Anschluss beliebig vieler Mandanten/Stammdaten-Domains
- Führen des Master-PID und der PIDs pro angeschlossenes System
- Workflow Engine zur Steuerung von Kundenprozessen
- Algorithmus spezifisch anpassbar. Im Standard sind Schwellwerte für 3 Fälle definierbar:
- Automatische Verknüpfung
- Manuelles Clearing
- Kein Match = neuer Masterpatient
- Möglichkeit zum Anzeigen beliebiger Informationen, wie z.B. Dubletten
- High-end Berechtigungssteuerung
- Vollständige Protokollierung
- Standardisierte Schnittstellen nach IHE:
- Patient feed ITI-8, ITI-44, ITI-93
- PIX query ITI-9, ITI-45, ITI-83
- PIX feed ITI-10, ITI-46, ITI-104
- Proprietäre Schnittstellen realisierbar
Aufgrund der Leistungsfähigkeit der Lösung, der einfachen Bedienung und dem hohen Automatisierungsgrad, eignet sich der MPI sowohl für Klinikgruppen, als auch für regionale oder landesweite Vernetzungen
1/1 MPI Architektur
IHE Affinity Domain
Für einen erleichterten Datenaustausch im Gesundheitswesen unterstützen wir Sie durch die health-engine® mit folgenden Komponenten: XDS für den Austausch von medizinischen Dokumenten, XDS-i für den Austausch von Bilddaten, MPI für die Verwaltung eindeutiger Patientenidentifikatoren und HPD für den Austausch von Informationen über medizinische Dienstleister.
Diese Komponenten arbeiten zusammen, um einen sicheren und effizienten Austausch von medizinischen Daten zu ermöglichen und die Zusammenarbeit im Gesundheitswesen zu verbessern.
Weisungen & Qualitätsmanagement
Dieses Modul umfasst das ganze Regelwerk, mit welchem eine Organisation gesteuert und gelenkt wird. Einschließlich interner und externer Dokumente wie Prozessbeschreibungen, Arbeitsanweisungen, Dienstreglements, Checklisten und Dokumentvorlagen.
Es unterstützt den Lebenszyklus der Weisungen von der Antragstellung bis zur Freigabe und Archivierung. Die Benutzer werden bei der Erstellung und Überprüfung unterstützt, und die Suche nach Weisungen wird durch intelligente Beschreibung und Verschlagwortung erleichtert.
Die Prozesssicherheit wird erhöht, und mehrdimensionale Berechtigungen stellen sicher, dass Benutzer nur die für sie vorgesehenen Informationen sehen und bearbeiten können. Das Modul bietet auch Office-Integration, Publikationsmöglichkeiten, Terminüberwachung und Volltextsuche.
Moduleigenschaften
- Regelwerk (intern und extern)
- Prozessbeschreibungen
- Arbeitsanweisungen
- Dienstreglements
- Checklisten
- Dokumentvorlagen
- Mehrdimensionale Berechtigungen
- Office-Integration
- Prozessunterstützung
- Publikation
- Terminüberwachung
- Volltextsuche
Qualitätsmanagement
Übersicht
- Geeignet für diverse Dokumenttypen Weisungen, Anleitungen, Formulare, Dokumentvorla-gen, Prozessbeschreibungen, Checklisten, Protokolle
- Attribute, Metadaten Titel, Dokumenttyp, Ersteller, Gültigkeit, Verantwortung, Schlagworte
- Frei erstellbare Strukturen (Ordner)
- Rechtskonforme Archivierung
- Office Integration, automatisches Abfüllen von Attributen in Word-Dokumenten und Excel-Tabellen
- PDF-Konvertierung gängiger Formate
- Suche, Volltextsuche
- Externe Zugriffe via REST-Aufruf oder einfache URL. Funktionalität
- Lenkung und Steuerung vom Import, über die Prüfung und Freigabe, bis zum Zugriff aus dem Intranet
- Erstellen ab Vorlage oder Import per Drag’n’Drop
- Frei definierbare Anzahl Prüfungen (fachlich und formal)
- Freigabe, Publikation
- Rollen (Bearbeiter, Prüfer fachlich, Prüfer formal, Freigeber)
- Benachrichtigungen über E-Mail und SMS
- Aufgaben/Pendenzen, Aufgabenlisten
- Protokollierung, Journal
Funktionalität
- Lenkung und Steuerung vom Import, über die Prüfung und Freigabe, bis zum Zugriff aus dem Intranet
- Erstellen ab Vorlage oder Import per Drag’n’Drop
- Frei definierbare Anzahl Prüfungen (fachlich und formal)
- Freigabe, Publikation
- Rollen (Bearbeiter, Prüfer fachlich, Prüfer formal, Freigeber)
- Benachrichtigungen über E-Mail und SMS
- Aufgaben/Pendenzen, Aufgabenlisten
1/1 Beispielprozess Weisungen
in zusammenarbeit mit

Arztbriefschreibung/Berichtschreibung
Das Modul Arztbriefschreibung/Berichtschreibung unterstützt die Erstellung von Arztbriefen auf Basis der vorhandenen Informationen.
Die bereits in anderen Systemen vorhanden Daten zum Patienten werden in health-engine® konsolidiert und im Berichtschreibungsmodul für die einfache Bearbeitung zur Verfügung gestellt.
Ihr Nutzen
- Einfache und standardisierte Erstellung der Arztbriefe auf Basis bestehender Informationen
- In Ergänzung mit dem Versandmodul einfacher Versand an die verschiedenen Empfänger
- Nachbearbeitung im Bearbeitungs-Modus, wo nötig, einfach möglich
Studien, Forschung
Das Clinical Trial Repository führt Daten aus verschiedenen Quellen zu einem kontinuierlichen Real-World-Evidence-Datenstrom zusammen. Es importiert Daten in verschiedenen Formaten wie HL7, XML und CSV und speichert diese im generischen Datenmodell der health-engine®.
Das Modell erlaubt den Import und die Speicherung von Patienten- und Falldaten, Diagnosen, Behandlungen, Laborergebnissen, Vitaldaten, Therapien, Leistungen sowie Medikamenten und Materialien.
Die Daten werden pseudonymisiert und neue Daten können einfach hinzugefügt werden. Für klinische Auswertungen können die Daten anonymisiert und im ODM XML (CDISC) Format in ein Data Warehouse exportiert werden.
ti–e Portalwelt
Die Herausforderung
Die moderne Gesundheitsversorgung steht vor dem Dilemma, den wachsenden Bedarf an personalisierter und effizienter Patientenbetreuung zu erfüllen, während sie gleichzeitig mit beschränkten Ressourcen haushalten. Die Notwendigkeit einer Lösung, die administrative Prozesse strafft, die Interaktion zwischen medizinischem Personal und Patienten verbessert und eine nahtlose Verlegung zwischen verschiedenen Einrichtungen ermöglicht, ist offensichtlich.
Die Lösung: Das integrierte Portal-System
Wir haben ein umfassendes Portal-System entwickelt, das auf drei Haupt-Säulen ruht: dem ti–e Zuweiserportal, dem ti–e Patientenportal und dem ti–e Verlegungsportal. Dieses Trio arbeitet Hand in Hand, um eine nahtlose, effiziente und patientenzentrierte medizinische Betreuung zu gewährleisten.
- Das ti–e Zuweiserportal: Hier beginnt die Reise eines Patienten. Ärzte können schnell und unkompliziert Überweisungen durchführen, alle notwendigen Unterlagen übermitteln und den Patienten direkt in das System des Klinikums einbinden. Ein Beispiel ist Kathrin Huber, deren Überweisung durch Dr. Fischer schnell und sicher über das ti–e Zuweiserportal abgewickelt wurde.
- Das ti–e Patientenportal: Nach der Überweisung tritt der Patient in eine interaktive Phase ein. Kathrin konnte sich bequem von zu Hause aus in das System einloggen, Termine vereinbaren, notwendige Unterlagen einsehen und vorbereitende Schritte vor ihrem Krankenhausaufenthalt treffen. Dieses ti–e Portal stellt nicht nur eine Brücke zur medizinischen Versorgung dar, sondern ermächtigt auch den Patienten, aktiv an seiner Behandlung teilzunehmen.
- Das ti–e Verlegungsportal: Nach der stationären Behandlung unterstützt das Portal die nahtlose Überführung des Patienten in nachgelagerte Einrichtungen, wie Reha-Zentren. Kathrins reibungslose Verlegung in eine Reha-Einrichtung wurde durch das integrierte Verlegungsportal ermöglicht, welches eine effiziente, transparente und koordinierte Weiterbetreuung sicherstellt.
Die Stärken
Das System baut auf der Stärke der medizinischen Interoperabilitätsplattform auf. Es ermöglicht die Integration verschiedener Primärdokumentationssysteme und bietet so eine flexible, datengesteuerte Plattform, die essenziell für die Unterstützung komplexer Prozesse wie administrative Aufnahmen und Entlassmanagement ist.
SprechstundePlus
Ein Anwendungsfall des Moduls SprechstundePlus ist die präoperative Abklärungen und dient der digitalen Vorbereitung der Anästhesie-Sprechstunde. Alle relevanten Informationen werden zentral in einer Anästhesieakte gesammelt und stehen den Anästhesisten übersichtlich zur Verfügung.
Zum Video der Hirslanden-Gruppe: Digitalisierung im Bereich der Anästhesie-Sprechstunde
Das Problem
- Unklarer Informationstransfer zwischen Haus- / Belegarzt und Anästhesie-Sprechstunden-Team
- Viel administrativer Aufwand für Anästhesie-Sprechstunden-Team beim Gesundheitsfragebogen, den Abklärungen und der Terminfindung
- Auslastungslücken
- Patientenunfreundlich
Die Lösung
- Anästhesie-Dossier für kompakte Zusammenstellung aller relevanten Informationen für die Anästhesiesprechstunde
- Automatisierter Versand von Link auf Formular von Gesundheitsfragebogen per E-Mail = strukturierte Daten
- Online Terminbuchung für Sprechstunde
Ihr Nutzen
- Schnellere Vorbereitung der Anästhesie Sprechstunde
- Automatisierung durch strukturierte Informationen
- Reduzierung von administrativem Aufwand bei Terminbuchungen
- Mehr Gewinn durch bessere Auslastung der OP-Säle
1/1 Patientenportal | ANA-Cockpit Fragenbogen
Telematikinfrastruktur, ePA, KIM
health-engine® als Informationslogistikplattform ist das richtige Werkzeug für die Anbindung Ihres Krankenhauses an die Telematikinfrastruktur.
Als Clinical Data Repository mit Schnittstellen zu allen Umsystemen in ihrem Krankenhaus eignet sich health-engine®bestens als zentraler Knotenpunkt für die Anbindung ihrer Systeme an die Telematikinfrastruktur und erspart Ihnen das Anbinden einzelner Systeme. health-engine® hat ihre Konformitätsbestätigung der gematik erhalten für
ePA – Elektronische Patientenakte
KIM – Kommunikation im Medizinwesen
E-Rezept – Elektronisches Rezept
1/4 die Metadaten Reise
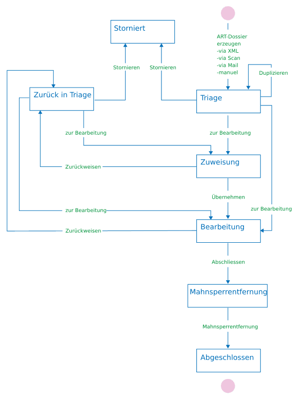
ART – Anfrage und Rückweisungs Tool
ART ist die hilfreiche Softwarelösung zur Bearbeitung von Anfragen und Rückweisungen der Kostenträger im Alltag des Gesundheitswesens. Es hat vorteilhafte Eigenschaften und kann Sie bei der Arbeit effizient und professionell unterstützen.
Das Modul befindet sich bereits seit mehreren Jahren im Einsatz bei zahleichen Spitälern in der Schweiz und hat wesentlich zu einer messbaren Verbesserung des wirtschaftlichen Arbeitens in den Spitälern beigetragen.
Überblick
- Erfassung aller Anfragen und Rückweisungen: Brief, Fax, Telefon, E-Mail, XML 4.4
- Überblick über alle Anfragen, Summen und Gesamtsummen
- Schnelle Bearbeitung und Beantwortung dank Prozesssteuerung
- Zuweisung an die Bearbeiter und
- Terminkontrolle
- Direkter Zugriff auf alle administrativen und medizinischen Informationen
- Automatische Antwort an die Garanten mit allen nötigen Unterlagen
- Rascher Abbau der offenen Zahlungen Auswertungen grafisch und tabellarisch
Constraints
Unter Constraints versteht man Ordner, in welchen Objekte gesammelt werden, die bestimmte Bedingungen erfüllen. Für das Modul ART wurden folgende Constraints erstellt:
- Triage
- Zurück in Triage
- Zuweisung
- Bearbeitung
- Interne Unteraufträge
- Externe Unteraufträge
- In Arbeit
ART-Dossier
Das ART-Dossier ist das Kernstück dieses Moduls. Es kann auf vier verschiedenen Wegen initiiert werden:
- Scan: Eine Rückweisung wird eingescannt und ein dazugehöriges ART-Dossier wird erzeugt
- XML4: Rückweisungen können auch via XML4- Schnittstelle eingehen
- Manuelle Erfassung: Es können auch ART- Dossier per Webformular erstellt werden. Dabei gibt es zwei Wege:
- Entweder ein Webformular erstellt ein ART-Dossier, welches in der Triage landet oder ein Webformular erstellt
- Ein ART-Dossier, welches direkt einem Benutzer des eigenen Segmentes zugewiesen werden kann
- E-Mail: Als vierte Eingangsart gibt es E- Mails. Diese können per Drag’n’Drop in einen Ordner gezogen werden oder an eine spezifizierte E-Mail-Adresse gesendet wer- den. *noch nicht im Betrieb, jedoch in der Applikation bereits umgesetzt
Volltextsucher
Der Volltextsucher erlaubt es Metadaten und Dokumente aller im ART abgelegten Objekte zu durchsuchen. Zum Beispiel:
- ART-Dossier
- Dokumente
- Interner Unterauftrag
- Externer Unterauftrag
- Noitz
Reports
- Abschlüsse
- Aktive Benutzer
- Anzahl Dossiers
- Alter der Dossiers, noch nie in Bearbeitung
- Anzahl Dossiers aktuell in Bearbeitung
- Abgelaufene Fristen von Unteraufträgen
- Anzahl Dossiers von Benutzer übernommen
- Anzahl Abschlüsse pro Benutze
- Anzahl Dossiers, von welchem Segment zurückgewiesen
- Anzahl neue Dossiers in Zuweisung überführt
- Anzahl neue Dossiers, noch nicht zugewiesen
- Dossiers nach Themen– und Anfragecodes, Erledigungscodes
1/2 Reports
MD Akte
health-engine® hat mit der konsolidierten Patientenakte eine ideale Ausgangslage für das Aufbereiten der MD relevanten Dokumente.
Im Rahmen der deutschlandweiten „elektronischen-Vorgangsübermittlungs-Vereinbarung“ (eVV) müssen Dokumente zwischen Krankenhäusern und den Medizinischen Diensten (MD) von nun an ausschliesslich elektronisch übermittelt werden.
health-engine® bietet hierfür als Erweiterung der Patientenakte das ideale Produkt - die MD Akte.
Aus der konsolidierten Patientenakte können die medizinischen Controllingabteilungen alle benötigten Dokumente in der MD Akte aufbereiten und somit eine präzise Behandlung der Prüfanzeige erzielen.
Mit der Schnittstelle zum Leistungserbringerportal (LE Portal) werden die Dokumente des MD automatisch heruntergeladen und bei Abschluss des Prüfvorgangs bequem aus der MD Akte ins Portal hochgeladen.
Die MD Akte selbst wird durch die Schnittstelle angelegt und durchläuft einen Prozess, der krankenhausspezifisch konfiguriert werden kann. Damit hat man volle Kontrolle über Fristeinhaltung, Zuweisungen von Aufgaben, Berechtigungen sowie vollständige Protokollierung aller Aktivitäten der MD Akte und deren Dokumente.
Das MD Akten Modul in einem Video erklärt.
Was ist ihr Mehrwert
- Automatisiertes Workflow Management
- Effizientere Prozesse durch Prozess-Steuerung
- Senkung der Prüfquote durch Kategorisierung und Auswertungen der Prüfanfragen
- Status der Prüfanzeige jederzeit einsehbar
- Kontrolle über Fristeinhaltung
- Schnellere Rückzahlungen und transparente Kostenkontrolle
- Kürzere Kommunikationswege (ausschliesslich elektronisch)
- Kleinerer Personalaufwand
- eVV Konformität
1/2 Schemantischer Aufbau der MD Akte mit Anbindung ans LE Portal














